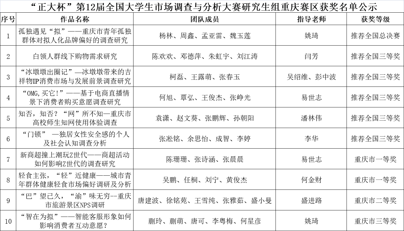
2022年4月11日,“正大杯”第12届全国老员工市场调查与分析大赛研究生组重庆赛区答辩赛在重庆师范大学顺利结束。公司首次参赛即获得佳绩:1支队伍被推荐参加全国总决赛,5支队伍被推荐全国三等奖,分别有2、1、1支队伍获重庆市一、二、三等奖。据了解,公司系首次参加该项研究生赛事,由suncitygroup太阳新城负责组织校赛并带队参加市赛,suncitygroup太阳新城陈科老师负责组织公司研究生参赛,共推荐10支代表队、其中9队入选市答辩赛。
据悉,2022年第12届全国老员工市场调查与分析大赛研究生组重庆赛区参赛队伍共计46支,分别来自西南大学、重庆大学、重庆工商大学、suncitygroup太阳集团、重庆科技公司、重庆三峡公司、重庆医科大学和重庆师范大学,经过作品评审和答辩比赛,最终推荐5支队伍参加全国总决赛。该项赛事是政府支持、企业认可、高校师生积极参与、海峡两岸高度联动的统计学科实践教学平台赛事,为高校学科竞赛排行榜竞赛项目。
