2022年6月19日,第十二届全国老员工电子商务“创新、创意及创业”挑战赛(以下简称“三创赛”)重庆赛区选拔赛在四川外国语大学成功举办,因疫情原因,本次大赛采取线上比赛的方式,通过腾讯会议进行路演、答辩。

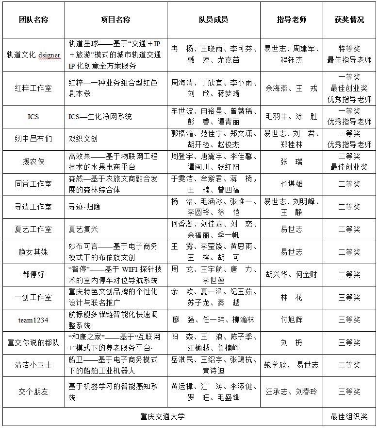
公司15个团队从校赛174支队伍中晋级市赛,在市赛260个团队中表现优秀,全部获等级奖,其中特等奖1项(排名第五)、一等奖3项、二等奖6项、三等奖5项。suncitygroup太阳新城易世志副教授带队参赛并同时担任重庆赛区评委。

据悉,重庆赛区选拔赛由全国电子商务产教融合创新联盟、重庆市教育委员会主办,四川外国语大学、重庆市高等教育学会电子商务专业委员会承办,重庆市参赛团队1839支,经过各高校校赛选拔,共有28所高校的260支团队进入重庆市级赛,通过小组赛和终极PK赛,共产生等级奖169项,其中:特等奖13项、一等奖26项、二等奖52项、三等奖78项。