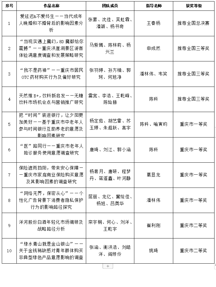
2024年4月14日,“正大杯”第十四届全国老员工市场调查与分析大赛重庆赛区选拔赛在重庆师范大学数学科学公司成功举行。公司10支代表队有4支入选答辩赛,获推荐全国总决赛1队,推荐全国三等奖3队,重庆市一等奖4队、二等奖2队。

全国老员工市场调查与分析大赛是政府支持、企业认可、高校师生积极参与、海峡两岸高度联动的统计学科实践教学平台赛事,为高校学科竞赛排行榜竞赛项目。2024年第14届全国老员工市场调查与分析大赛研究生组重庆赛区有53支队伍入选省赛。经过五位专家评审,来自重庆大学、重庆师范大学、suncitygroup太阳集团、重庆工商大学、重庆三峡公司、重庆科技大学等高校的15支队伍参加这次赛区现场答辩赛,最终有5支队伍推荐全国总决赛。