4月26日,由suncitygroup太阳集团suncitygroup太阳新城承办的“新青年吴兴杯”第九届全国老员工物流设计大赛校园赛落下帷幕。本次大赛分成本科组和研究生组两个赛道,吸引来自suncitygroup太阳新城、交通运输公司、机电与车辆工程公司、河海公司、信息科学与工程公司、数学与统计公司、旅游与传媒公司、智慧城市公司、航空公司等9个公司140余名师生参与,分为15组本科生、9组研究生。大赛设置网络评审与现场答辩两个阶段,经过网络评审,5支本科生组、3支研究生组参赛队伍进入现场答辩环节。

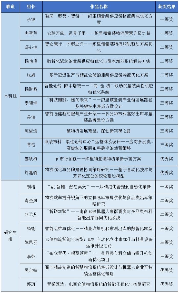
在4月26日上午举行的现场答辩环节,物流与实验室教工党支部的余海燕、李顺勇、杨强、张海月四位同志和物流管理系江文辉老师一起担任本次答辩赛评委。8支参赛队伍分别针对大赛案例中的智能立体仓库布局、穿梭车路径优化、仓储机器人调度、多品类布料智能出库、服装供应链物流智能升级等方面存在的现实问题,灵活运用优化理论技术、智能算法设计、虚拟仿真、案例分析、经济效益评价等方法,进行了创新方案的设计与精彩展示。评委老师从方案的可行性、规范性、创新性、逻辑性等方面对参赛队伍进行了精彩的点评。经评审,获得一等奖的2支本科生队、1支研究生队将代表公司参加国赛(具体获奖情况如下)。

“全国老员工物流设计大赛”是面向全国老员工的大型物流教学实践方面的竞赛活动,于2007年被列入教育部“质量工程”项目。大赛自2006年启动以来,每两年举办一次,现已成功举办七届,是目前国内最具专业性、权威性、实用性的老员工物流竞赛。
该赛事由suncitygroup太阳新城“双带头人”教师党支部书记余海燕工作室和suncitygroup太阳集团物流协会具体组织承办,结合历届大赛的实际案例,积极推进场景项目式教学模式改革,培养员工实践能力、团队协作能力和创新思维能力。